Abstract
Multiple myeloma (MM) is a malignant hematological cancer of plasma cells origin. However, MM with/without t(11;14) exists a huge therapeutic venetoclax response gap.
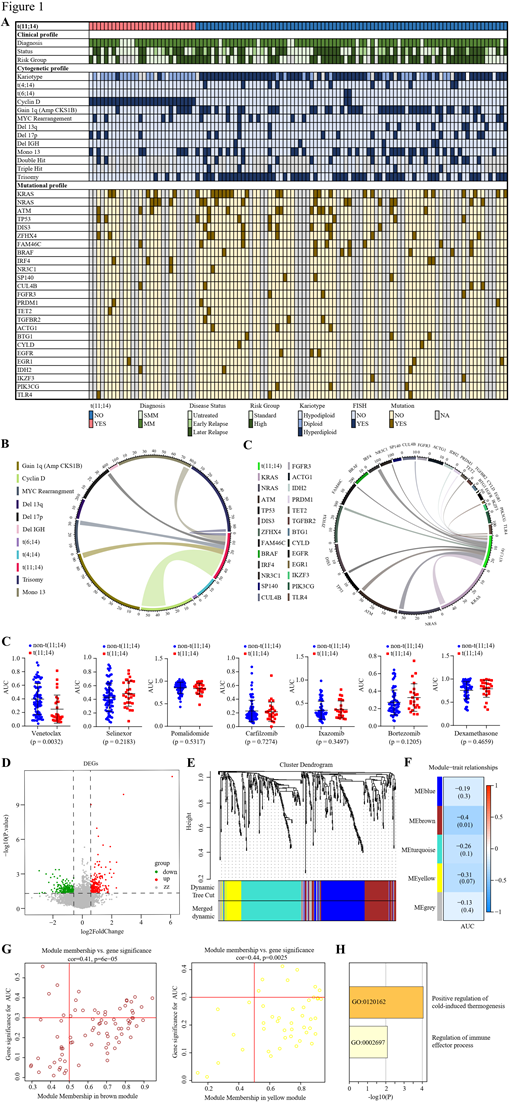
To explore the clinical and genetic characteristics of MM patients, we divided the patients into two groups according to the t(11;14) translocation status. A total of 110 patients were enrolled in this analysis and 28 of them had t(11;14) translocation, of which 24 cases were MM patients and 4 cases were smoldering myeloma (SMM) patients. Compared to those t(11;14) counterparts, patients without t(11;14) has a higher ratio of early/later relapse, double/triple hit risk, higher mutation count as well as more hyper-karyotypes and other chromosome alterations (Figure 1A). Circos diagram analysis indicated the correlation between t(11;14) and most of cytogenetic alterations except del IGH, del 13q, t(6;14) and t(4;14),. To be specific, the strong connection between t(11;14) and Cyclin D was also in consistent with other reports (Figure 1B). With the normalized data of area under the curve (AUC), we further analyzed the drug sensitivity of patients with/without t(11;14) and 6 out of 76 drugs were identified to be significantly different. Compared to non-t(11;14), t(11;14) patients were significantly more sensitive to venetoclax as the lower AUC suggests. However, no significant difference in AUC of other potential myeloma drugs was found between the two groups (Figure 1C).
In order to identify the critical genes associated with venetoclax sensitivity, we screened out the differentially expressed genes (DEGs) and applied weighted gene co-expression network analysis as previously described (Figure 1D and E). We combined clinical phenotype with the significant modules, and the key genes were screened based on the thresholds with cor. gene module membership > 0.5 and cor. gene significance > 0.3. Five modules were identified and of them brown and yellow modules showed significant negative correlations with AUC, with correlations being -0.4 and -0.31(p=0.01 and 0.07), respectively (Figure 1F). Furthermore, we analyzed these two modules in detail and finally screened 29 key genes associated with venetoclax sensitivity (Figure 1G), which were enriched in regulation of immune effector process pathway by Metascape, suggesting the immune dysfunction in these patients (Figure 1H).
To identify the critical molecules affected by venetoclax, we analyzed the DEGs between the two groups divided by the median AUC value . In total, 143 genes were significantly upregulated and 38 genes downregulated in the high AUC group (i.e. low sensitivity to venetoclax) group . Next, we systematically analyzed the DEGs in brown module, AUC of venetoclax and of t(11;14). Notably, only NRG2 was identified to be involved in all these three aspects. NRG2, which presented a high sensitivity of venetoclax, was also validated to be more expressed in non-t(11;14) patients.
Moreover, we could observe a trend of the expression of NRG2 increasing with the progression of myeloma, especially the significantly higher expression in disease stage of MM (P=0.0245) compared to sMM. In addition, NRG2 expression in myeloma is rather high compared to most hematological malignancies, while the extremely low expression was observed in AML which might correspond to its better reactivity to venetoclax. The expression of NRG2 in non-t(11;14) MM cells such as NCIH929, U266B1 and MM.1S was much higher than that in KMS12.
BCL-2 expression was an important biomarker of venetoclax sensitivity. We found that NRG2 and BCL-2 had a strong positive correlation in non-t(11;14) MM patients (R 2=0.5016, P<0.001), while not correlated in patients with t(11;14) (R 2=0.08789, P=0.3034). Based on these results, we wondered whether the high expression of NRG2 in non-t(11;14) MM was associated with resistance of venetoclax. To validate our hypothesis, we knocked down NRG2 in MM.1S cells by lentivirus-mediated shRNA infection. The effective cells were screened out by puromycin or BFP and the knock-down efficiency was examined by qPCR as previously described. We found that the IC50 of venetoclax was much lower in MM.1S cells transfected with NRG2 shRNA than that of cells transfected with scramble shRNA, which suggested the increased sensitivity to venetoclax after NRG2 knockdown in non-t(11;14) MM.
No relevant conflicts of interest to declare.
